協同產品設計實習
設計產品:四驅車

組員
40823127 陳佑杰
40823148 韋誠昌
設計理念與方向
設計理念
起初會做"四驅車"這主題單純覺得有趣
且四驅車的機械傳動較簡單明瞭 方便做齒輪傳動入門設計
設計方向
主要分成五個步驟
2d圖設計
3d圖建模
傳動機構模擬及修改
目標模擬及修改
組配設計
藉由一連串的設計流程
可以了解設計環節中關鍵點
以及培養遇到問題時解決問題的方法

2/25 第一次課程
講述課程方向及分組
建立個人網站
3/4 第二次課程
討論產品
開始構思產品內容及機構
3/7 建立組別網站
建立組別網站並更新進度內容
3/9 四驅車初版尺寸設計完成
2d圖尺寸設計完成 可開始初次3d建模模擬

3/11初次傳動軸3d建模完成
傳動軸初次設計完成
但因傘形齒輪不可行 所以選擇更改齒輪方案
3/12二次齒輪尺寸表建構完成
齒輪大致尺寸訂定 也更改了齒輪型式
並建立2D齒輪尺寸表

3/14二次齒輪3D繪製完成
齒輪3D繪製完成 可進行傳動軸模擬測試
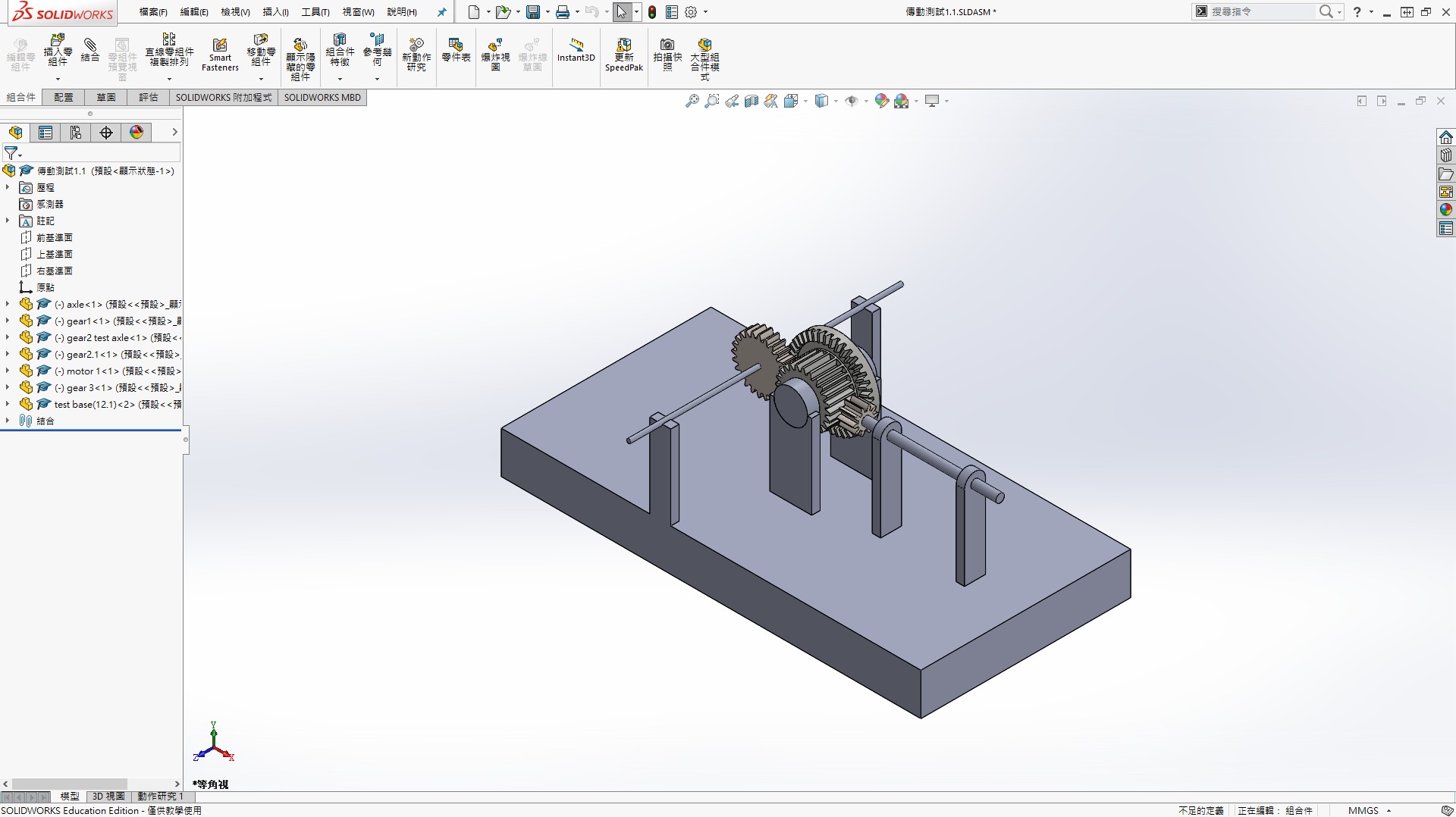
3/15第一次傳動軸模擬測試及除錯
第一次模擬時發現齒輪開碰撞後會卡住 後來發現是碰撞未設定完全

3/15底盤跟輪胎2D尺寸設定完成

3/16底盤跟輪胎3D繪製完成

3/16第二次傳動軸模擬測試
此次模擬發現馬達齒輪與斜齒輪嚙合不完全
並著手更改中心距及馬達齒輪之尺寸

3/17傳動與底盤組裝模擬測試
將傳動裝上底盤和輪胎 來測試是否能夠行走
此次馬達齒輪調整過 嚙合較為順暢 但高轉速時任然有跳動

3/18傳動與底盤模擬行走
車子可藉由傳動軸進行行走 但齒輪高速旋轉跳動下
輪胎無法穩定前進 (除錯中)
3/18 配件及導輪2D設計圖完成
2D圖完成後 並加緊腳步將3D圖繪製完成


3/18 將配件與導輪組裝上車並進行模擬
整車基本完成 但加上配件後模擬結果並不如人意
碰撞方面設定也不完全
導輪無法發揮它的功能(除錯中)

3/18 軌道完成

2D零件圖

3D組合圖

傳動軸模擬影片